Мат. физика - практика 7382 - 01
Broadcasted live on Twitch -- Watch live at https://www.twitch.tv/sergey_kolonitskii.
Sergey Kolonitskii
Семинар 1 | Уравнения математической физики
Семинар второго семестра курса "Уравнения математической физики". Преподаватель: Беспорточный Александр Иванович Все доступные семинары ...
ФАЛТ МФТИ
Семинар по УМФ, уравнение Лапласа 11.04.2020
Материалы семинара: https://drive.google.com/open?id=1EmISD-q6OCvAlFlZP8tHL2qR8tIcAVK6.
Alexander Dobroslavskiy
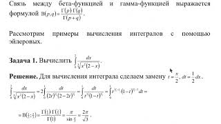
Эйлеровы интегралы. Вычисление несобственных и определённых интегралов.
Маргарита Ануфриенко
Александрова С.В. Неопределенный интеграл (Часть 1)
Видеоканал Красноярского ГАУ
Аналитическая механика, Амелькин Н.И., 22.09.20
Дистанционные занятия МФТИ
Лекция №17 "Фурье-разложение, модуляция"
Цикл лекций "Электричество и магнетизм" Лекция №17 МФТИ, 30 октября 2018 года преподаватель - Владимир Семенович Булыгин Содержание: ...
Кафедра общей физики МФТИ
Трубачёв О. О. - История физики - Концепция электромагнитного пола Фарадея-Максвелла (Лекция 7)
0:08:14 1. Концепция электромагнитного пола Фарадея-Максвелла.
teach-in
Амелькин Н.И. Аналитическая механика. Лекция 11
Кафедра Теоретической Механики
Халилов В. Р. - Теоретическая механика - Линейные колебания (Лекция 1)
1. Линейный колебания консервативных систем с оной степенью свободы. 2. Вынужденные колебания. 3. Затухающие колебания.
teach-in
Панин А. А. - Математический анализ III - Несобственные интегралы, зависящие от параметра
0:00:10 1. Несобственные интегралы, зависящие от параметра 0:21:04 2. Критерии и признаки равномерной сходимости несобственных интегралов ...
teach-in
Семинар от 24 марта 2020 года
Дистанционные занятия МФТИ
Тихонов Н. А. - Методы математической физики - Задача Штурма-Лиувилля в шаре
00:00:10 1. Задача Штурма-Лиувилля в шаре (сферические функции) 00:50:31 2. Задача для оператора Лапласа в шаре. Шаровые функции 00:57:30 3.
teach-in
Цифровое проектирование и моделирование. Вебинар 3
Олимпиада студентов "Я — профессионал"
Цифровое проектирование и моделирование. Вебинар 2
На втором вебинаре по направлению «Цифровое проектирование и моделирование» олимпиады «Я — профессионал» вместе с лектором разбираем ...
Олимпиада студентов "Я — профессионал"
Аналитическая механика, Лекция 06, Амелькин Н.И, 06.10.20
Дистанционные занятия МФТИ
Теория колец и полей 8. Построения циркулем и линейкой. Доказательная теория построения
29.03.2019 Лектор: Савватеев А. В. Снимал: Дмитрий Садыков Монтировал: Фёдор Букреев.
Лекторий ФПМИ
Русаков В. С. - Оптика - Преобразование Фурье. Спектральная плотность интенсивности излучения
00:00:00 1. Повторение прошлой лекции 00:04:30 2. Свойства преобразований Фурье 00:10:08 3. Суперпозиция импульсов 00:12:19 4. Смещение ...
teach-in
П.А. Яськов. Марковские цепи в симуляциях
6 июня 2013 г. 16:00, г. Москва Общеинститутский семинар «Коллоквиум МИАН» П.А. Яськов, Марковские цепи в симуляциях Источник: видеотека ...
МЦМУ МИАН
Численное моделирование реагирующих потоков, Уткин П.С., 30.11.20
Лекция № 12. Задача о распаде разрыва и Римановские "решатели". Постановка задачи Римана для уравнений Эйлера. Структура решения.
Дистанционные занятия МФТИ
Солодов А. П. - Математический анализ. Часть 3 - Приложение спецфункций к вычислению интегралов
0:00:10 1. Интеграл по всей прямой exp(-x^2-(a/x)^2) 0:06:45 2. Гамма-функция 0:22:29 3. Бета-функция 1:18:00 5. Формула суммирования (сумма ряда ...
teach-in
И. А. Тайманов. Магнитные геодезические потоки: задачи интегрирования и квантования
Общеинститутский семинар «Математика и ее приложения» Математического института им. В.А. Стеклова Российской академии наук 18 июня 2020 г.
МЦМУ МИАН
Лекция №10 по УМФ. Пространство Шварца и обобщённое преобразование Фурье Константинов Р.В.
Физтех-Live
С.В. Агапов, Интегрируемые геодезические и магнитные геодезические потоки на двумерном торе
В докладе будет рассказано об интегрируемых геодезических потоках (в том числе в магнитном поле) на двумерном торе, обладающих ...
Laboratory of Topology and Dynamics
ANSYS Сопротивление материалов. L-05 (пластические шарниры в балках).
https://www.tychina.pro/ Моделирование процесса потери несущей способности статически неопределимой балки, выполненной из идеального ...
Константин Тычина